Официальные данные об инфляции

Официальные данные об инфляции
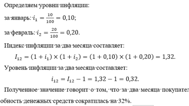
Инфляция является одним из основных экономических показателей, который отражает изменение уровня цен на товары и услуги в стране. Этот показатель играет важную роль в экономике, поскольку влияет на покупательскую способность населения, инвестиционную активность и финансовую стабильность. В России официальные данные об инфляции предоставляются Федеральной службой государственной статистики (Росстат).
Как измеряется инфляция?
Инфляция измеряется с помощью индекса потребительских цен (ИПЦ). Для его расчета учитывается средний уровень цен на определенную корзину товаров и услуг, которые потребляет типичный потребитель. В эту корзину включаются продукты питания, одежда, транспорт, жилищно-коммунальные услуги и другие товары и услуги, которые широко потребляются населением.
Какие факторы влияют на инфляцию?
Инфляция может быть вызвана различными факторами, включая рост цен на энергоносители, изменения валютного курса, увеличение налогов и тарифов, рост заработных плат и т.д. Также на уровень инфляции могут влиять мировые экономические процессы, такие как изменение цен на нефть или валютные колебания.
Значение официальных данных об инфляции
Официальные данные об инфляции играют важную роль для государственных органов, экономистов, предпринимателей и обычных граждан. Они позволяют принимать обоснованные экономические решения, планировать бюджетные расходы, а также оценивать эффективность денежной политики. Высокий уровень инфляции может привести к потере покупательской способности населения и ухудшению экономической ситуации в стране, поэтому важно вовремя реагировать на изменения этого показателя.




